|ru_RU

Süžeetahvel 

Süžeetahvel (Storyboard) veebidisainis

Süžeetahvel on veebilehestiku graafiline skeem, mis annab üldise ülevaate loodava veebisaidi ülesehitusest ja funktsionaalsusest. See on üks veebidisaini kavandamise meetoditest ning seda kasutatakse koos sisukaardiga (site map).

Süžeetahvel võib olla:

  • paberile joonistatud,
  • loodud graafikaprogrammis,
  • genereeritud veebiredaktori (nt HTML-editori) abil.

Milleks süžeetahvlit kasutatakse

Süžeetahvlit kasutatakse selleks, et:

  • toetada otsuste tegemist disaini, tehnoloogia ja eelarve osas;
  • anda selge ja ühene ülevaade veebilehestikust kõigile projektis osalejatele;
  • kirjeldada veebilehe põhifunktsionaalseid osi ilma detailse kujunduseta.

Hea süžeetahvel aitab mõista, millised põhielemendid igal lehel olemas on ja kuidas lehed omavahel loogiliselt seostuvad.


Mida süžeetahvel sisaldab

Süžeetahvel:

  • ei kuva kõiki veebilehestiku lehti, vaid keskendub olulisematele funktsionaalsetele osadele;
  • sisaldab tavaliselt:
    • iga lehe pealkirja;
    • lühikesi märkmeid lehe sisu kohta;
  • ei sisalda infot visuaalse disaini kohta (värvid, fondid, pildid).

Süžeetahvli eesmärk ei ole näidata lõplikku välimust, vaid anda ülevaade struktuurist ja sisuloogikast.


Kuidas süžeetahvlit luuakse

Sarnaselt sisukaardile võib süžeetahvlit:

  • joonistada käsitsi pliiatsiga paberile;
  • koostada erinevate graafikaprogrammide abil.

Oluline ei ole vorm, vaid see, et süžeetahvel oleks arusaadav ja informatiivne.


Kokkuvõte

Süžeetahvel on veebilehestiku planeerimise tööriist, mis aitab enne arendust mõista veebisaidi ülesehitust, funktsionaalsust ja põhielemente ning toetab sujuvat koostööd projekti erinevate osapoolte vahel.

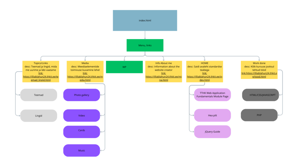
Meie veebisaidi süžeeskeemi näete allpool.